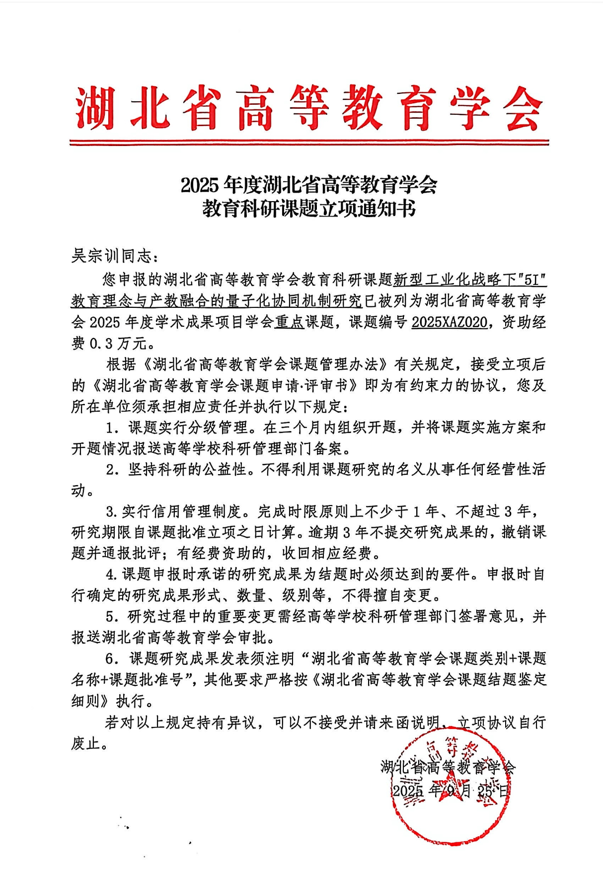
近日,湖北省高等教育学会正式发布 2025 年度教育科研课题立项通知,随州职业技术学院文化旅游产业学院吴宗训博士主持的《新型工业化战略下 "5I" 教育理念与产教融合的量子化协同机制研究》成功获批学会重点课题(课题编号 2025XAZ020),资助经费 0.3 万元。这一立项标志着学校在职业教育产教融合理论创新领域取得重要突破。
该课题紧扣新型工业化战略对职业教育人才培养的新要求,首次创新性提出 “5I” 教育理念(即 Integration(融合)、Innovation(创新)、Intelligence(智能)、Interconnection(互联)、Implementation(实践))与量子化协同机制的融合模型。研究将聚焦产教融合中校企协同效率低、资源匹配不精准、人才培养与产业需求脱节等行业痛点,通过文献研究、案例分析、实证调研和理论建模等多种方法,深入探索职业教育人才培养与产业需求无缝对接的新机制。课题成果将为职业院校构建 “岗课赛证” 融通的产教融合体系、企业参与职业教育人才培养提供全新的理论支撑与实践参考,助力职业教育在新型工业化进程中实现高质量发展。
吴宗训博士长期深耕职业教育教学与科研一线,在产教融合、职业教育课程改革等领域积累了丰富经验,此前已主持或参与多项省市级课题,相关研究成果多次应用于学校人才培养方案修订与教学模式创新。此次课题的成功立项,不仅是对其个人科研实力的高度认可,更将进一步推动学校在 “科研促教、产教融合” 方面的深度探索,为培养适应新型工业化发展需求的高素质技术技能人才提供有力的学术支撑,同时提升学校在职业教育领域的科研影响力。
